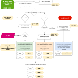
2 - Le BLOB dont vous êtes les héros : quelle formule est faite pour moi ?
Texte court
Pour trouver ce qui vous va : adhésion, licence, formules ... n'auront plus de secret pour vous
Fichier : Diagramme_NAVIGATION_HERO_BLOB_v20252026_1.png
Télécharger
2_Recrutement saisonnier - été 2026
Résumé
Le BLOB recherche son/sa futur.e anim pour cet été
Texte long
En route pour l'été, l'association BLOB recherche un.e animateurice qualifié.e pour participer aux activités estivales.
Profil polyvalent d'animation d'activités physiques de plein air - nautiques et terrestres.
Le/la candidat.e retenu.e sera en charge de l'encadrement des activités nautiques (sorties kayak notamment), de l'offre de loisirs de pleine nature et de l'appui à la vie essociative pendant 2 mois.
Profil polyvalent d'animation d'activités physiques de plein air - nautiques et terrestres.
Le/la candidat.e retenu.e sera en charge de l'encadrement des activités nautiques (sorties kayak notamment), de l'offre de loisirs de pleine nature et de l'appui à la vie essociative pendant 2 mois.
3 - Formulaire adhésion BLOB saison 2025-2026
Texte court
Pour toutes et tous - 1 bulletin par personne valable du 1er sept 25 au 31 août 26
Fichier : AdhesionBLOB_2526_site_VF.pdf
Télécharger
3_Nouvelle flotille de voiliers à Paimpont
Résumé
La famille des voiliers de loisirs du BLOB s'étoffe. 10 petits cata'marrants ont rejoint la flotte du BLOB. Funboats et Newcat12 sont désormais accessibles pour tous et adapté à la taille de notre plan d'eau. Pour grands débutants et navigateurs expérimentés qui cherchent un spot de repli ou de proximité. Venez les découvrir et les tester.
5 - Règlement intérieur BLOB
Fichier : BLOB_REGLEMENT_INTERIEUR_v_oct2025.pdf
Télécharger
AG 2025 - Rapport
Texte court
Présentation projetée lors de l'assemblée générale du 8 novembre 2025
Fichier : Diapo_AG_8_novembre_2025_VF_2.pdf
Télécharger
AG BLOB
Début de l'événement
08.11.2025 - 18:00
Fin de l'événement
08.11.2025 - 21:00
Adresse
Club house du Rugby
Code postal
35380
Ville
Paimpont
Base nautique de Paimpont
Adresse
2ter avenue du chevalier Ponthus 35380 Paimpont
Base OUVERTE
Début de l'événement
08.05.2026
Fin de l'événement
08.05.2026
Campagne adhésion 2025-2026 ouverte
Résumé
Rejoignez l'aventure du BLOB en adhérant.
Adhérer c'est contribuer à projet local basé sur la pratique d'activités de pleine nature et de découverte de l'environnement.
Plusieurs formules proposées du curieux au passionné dès 10 € pour les mineurs.
En tant qu'adhérent, vous avez accès à des tarifs préférentiels, vous êtes tenus au courant avant tout le monde des actualités et vous pouvez vous impliquer comme bénévole pour faire vivre l'association et pourquoi pas développer de nouvelles activités.
=> Alors n'attendez pas, rendez-vous sur l'espace adhésion
Adhérer c'est contribuer à projet local basé sur la pratique d'activités de pleine nature et de découverte de l'environnement.
Plusieurs formules proposées du curieux au passionné dès 10 € pour les mineurs.
En tant qu'adhérent, vous avez accès à des tarifs préférentiels, vous êtes tenus au courant avant tout le monde des actualités et vous pouvez vous impliquer comme bénévole pour faire vivre l'association et pourquoi pas développer de nouvelles activités.
=> Alors n'attendez pas, rendez-vous sur l'espace adhésion
Comptage Wetlands
Description
Participation des adhérents BLOB au comptage international des oiseaux d’eau hivernants organisé par Wetlands
International, une organisation à but non lucratif œuvrant pour la conservation et la restauration des zones humides.
Les oiseaux d'eau sont considérés commedes bio-indicateurs des milieux qu'ils fréquentent. Les compter revient à réaliser une veille du bon état de santé de nos zones humides.
International, une organisation à but non lucratif œuvrant pour la conservation et la restauration des zones humides.
Les oiseaux d'eau sont considérés commedes bio-indicateurs des milieux qu'ils fréquentent. Les compter revient à réaliser une veille du bon état de santé de nos zones humides.
Début de l'événement
17.01.2026
Fin de l'événement
18.01.2026
Adresse url
http://antenne-rance-emeraude.bretagne-vivante.org/wetlands-2026-60-ans-au-service-des-oiseaux-deau/
Fichier : LecomptageWetlandsen7questions202635.pdf
Télécharger
Comptage Wetlands 2026
Résumé
Retour sur le comptage oiseaux d'eau hivernants réalisé par le BLOB et ses amis. 880 oiseaux sur 7 étangs.
Texte long
7 étangs de la forêt de Brocéliande et près de 900 oiseaux comptabilisés* le dimanche 18 janvier à l'occasion de ce grand comptage international. Coordonné par Bretagne Vivante en Ille et Vilainen nous étions 15 observateurs dont 3 amis de 2 associations voisines (La Plume et la Feuille & le CPN Les Tétârds de PLélan le Grand.
Nos données vont alimenter une base de données internationale.
Nos observations 14 espèces d'oiseaux d'eau, 880 individus. :
Aigrette garzette (3)
Canard chipeau (33)
Canard colvert (491)
Canard siffleur (102)
Cygne tuberculé (5)
Foulque macroule (45)
Fuligule milouin (16)
Fuligule morillon (29)
Grand cormoran (21)
Grande aigrette (9)
Grèbe huppé (7)
Héron cendré (7)
Sarcelle d'hiver (108)
Tadorne de Belon (4)
Nos données vont alimenter une base de données internationale.
Nos observations 14 espèces d'oiseaux d'eau, 880 individus. :
Aigrette garzette (3)
Canard chipeau (33)
Canard colvert (491)
Canard siffleur (102)
Cygne tuberculé (5)
Foulque macroule (45)
Fuligule milouin (16)
Fuligule morillon (29)
Grand cormoran (21)
Grande aigrette (9)
Grèbe huppé (7)
Héron cendré (7)
Sarcelle d'hiver (108)
Tadorne de Belon (4)
Concours d'OFNI BLOB 2026
Nom du contact
Toneatti
Prénom du contact
Damien
Le nom de votre équipage (c'est plus sympa)
Les shaddoks
Nombre de participant(s) sur votre OFNI
4
Vous et le concours d'OFNI
- J'ai pris connaissance du règlement du concours d'OFNI organisé par le BLOB le samedi 13 juin 2026
- Je m'engage à respecter le règlement du concours
Téléphone
0788762765
Y aura-t-il des mineurs
OUI
Concours d'OFNI BLOB 2026
Nom du contact
Reg
Prénom du contact
Test
Collectif représenté
BLOB
Vous et le concours d'OFNI
- J'ai pris connaissance du règlement du concours d'OFNI organisé par le BLOB le samedi 13 juin 2026
- Je m'engage à respecter le règlement du concours
Cours voile à Ploërmel
Début de l'événement
21.03.2026 - 09:30
Fin de l'événement
21.03.2026 - 12:30
Ville
Ploërmel
Demande de licence UFOLEP 2025-2026
Texte court
A remplir pour les pratiquant.e.s régulier.e.s et les formules "perso"
Fichier : 2526Demande_Licence_Ufolep_modifiable.pdf
Télécharger
Echelle de Beaufort
Texte court
Tableau de référence présentant l'échelle de Beaufort, les vitesses de vent et leurs noms. Source : aquaportail.com
Fichier : echelledebeaufort.jpg
Télécharger
Faire de la voile à Paimpont - hors permanences
QUI ?
Pratique de la voile réservée aux adhérents à jour de leur cotisation.
2 personnes minimum.
Au moins 1 personne ayant les pré-requis d'autonomie nécessaire (éq. niveau 2) :
Composition de l'équipage
2 personnes minimum.
Au moins 1 personne ayant les pré-requis d'autonomie nécessaire (éq. niveau 2) :
- Choisir le matériel en fonction des conditions
- Maîtriser les gestes de sécurité
- Savoir gréer/dégréer son bateau
- Etre capable de réaliser les manoeuvres de base pour une navigation sur une zone définie (mise à l'eau / virement / empannage)
Composition de l'équipage
- Si 2 personnes autonomes = 1 bateau par personne
- Si 1 seule personne autonome : 2 par bateau
COMMENT ?
Informer le conseil collégial
Inscrire les navigateur.ice.s sur le formulaire à l'accueil de la base
SECURITE
CONDITION METEO
EMBARCATIONS
Inscrire les navigateur.ice.s sur le formulaire à l'accueil de la base
SECURITE
- Equipement de flottabilité obligatoire
- Téléphone à bord (pochette disponible à la base)
- Choix de l'embarcation en focntion du niveau et des conditions météo
CONDITION METEO
- Préparer sa sortie en consultant la météo : force et direction du vent (dont risques de rafales) + précipitation)
- S'assurer des conditions locales au moment et pendant la navigation
EMBARCATIONS
- Niveau initiation et intermédiaire = funboats
- Niveau avancé = Hobie cat ou 420
QUAND ?
- Navigation de jour uniquement
- Conditions adaptées
- Information au conseil collégial
- Possibilité d'inviter d'autres adhérents par une alerte Whatsapp
- Possibilité d'ajouter le créneau sur l'agenda public : AGENDA BLOB
COMBIEN ?
- Gratuit pour les adhérents à jour de leur forfait "PRATIQUE REGULIERE"
- Prix public pour les autres adhérents TARIFS BLOB
INFO EN +
Mots clé :
- INFORMER / PREVENIR
- SECURITE AVANT TOUT
Fermeture - METEO
Début de l'événement
10.05.2026
Fin de l'événement
10.05.2026
Fête de la Biodiversité #3
Description
Du 27 au 31 mai, la Fête de la Biodiversité fait son retour en Brocéliande. Sorties, animations, conférences, expositions, spectacles seront proposés au public. Le thème retenu cette année : la nature en ville.
La base ouvrira ses portes le samedi 30 mai pour l'occasion.
La base ouvrira ses portes le samedi 30 mai pour l'occasion.
Début de l'événement
30.05.2026
Fin de l'événement
30.05.2026
Formulaire adhésion BLOB - 2025
Type de ressource
- Méthodologie / guide
Fichier : Bulletin_adhesion_BLOB_V3_2025.pdf
Télécharger
Formulaire licence UFOLEP 2024-2025
Type de ressource
- Méthodologie / guide
Description
Formulaire à remplir et déposer au BLOB.
Auteur
UFOLEP
Fichier : Demande_Licence_Ufolep_20242025_modifiable.pdf
Télécharger
Formulaire médical UFOLEP - Adulte - 2024/2025
Type de ressource
- Méthodologie / guide
Fichier : 2425Questionnaire_de_sante_Adulte.pdf
Télécharger
Formulaire médical UFOLEP - Mineur - 2024/2025
Type de ressource
- Méthodologie / guide
Fichier : 2425Questionnaire_de_sante_Mineur.pdf
Télécharger
Framasoft
Site web
https://framasoft.org/fr/
Type de ressource
- Partenaire ressource
Description
Framasoft, c’est une association d’éducation populaire, un groupe d’ami·es convaincu·es qu’un monde numérique émancipateur est possible, persuadé·es qu’il adviendra grâce à des actions concrètes sur le terrain et en ligne avec vous et pour vous !
Inscription régate Vent des BLOB 13 juin
Prénom
Test
Nom
BLOB
Mail
blob.broceliande@gmail.com
Mon profil
- Adhérent du BLOB
- Niveau avancé (éq. 4 et + FFV)
Cases à cocher
Commentaire libre
Test
Inscription régate Vent des BLOB 13 juin
Prénom
Patrick
Nom
Verrey
Mail
p.verrey@orange.fr
N° Tél.
0642456746
Mon profil
- Adhérent d'un autre club nautique
- Pratiquant régulier à niveau intermédiaire (éq. 1 à 3 FFV)
Cases à cocher
- la régate de Funboats
Commentaire libre
Content que cela soit proposé dans le cadre des animations sur l'étang de Paimpont!
Inscription régate Vent des BLOB 13 juin
Prénom
Antoine
Nom
Cadieu
Mail
a.cadieu0704@gmail.com
N° Tél.
0749243183
Mon profil
- Niveau débutant
Cases à cocher
- la régate de Funboats
Inscription régate Vent des BLOB 13 juin
Prénom
Cen
Nom
Robe
Mail
transitionsecologiqueskoat@gmail.com
N° Tél.
0656886407
Mon profil
- Adhérent du BLOB
Cases à cocher
- la régate de Funboats
JFeinler Elizabeth
Nom
JFeinler
Prénom
Elizabeth
Mon métier, ma fonction
informaticienne, pionnière de l'internet
Ma présentation
En 1974, j'ai créé le nouveau Network Information Center (NIC) de l'ARPANET.
Nom de la structure
Stanford Research Institute et NASA
Site Internet
https://fr.wikipedia.org/wiki/Elizabeth_J._Feinler
Ville
Paris
Lovelace Ada
Nom
Lovelace
Prénom
Ada
Mon métier, ma fonction
Pionnière de la science informatique
Ma présentation
J'ai réalisé le premier véritable programme informatique, lors de mon travail sur un ancêtre de l'ordinateur : la machine analytique de Charles Babbage.
Nom de la structure
Université de Cambridge
Site Internet
https://fr.wikipedia.org/wiki/Ada_Lovelace
Ville
Londres
Nouvelle flotille de cata'marrants
Résumé
10 "nouveaux" voiliers au Blob pour une seconde vie en eau douce
Texte long
Et voilà, dans la famille voile, nous avons récupéré les petits frères de nos voiliers. 4 funboats et 6 newcat 12 viennent compléter notre petite flotte de voiliers. Des petits catamarans de loisirs, sans prétention mais joueurs & adaptés aux enfants, ados et adultes voulant se faire plaisir. Simples et faciles à prendre en main, les bateaux parfaits pour découvrir les premiers bords et les joies de la voile.
Désormais et après moins d'un an d'existance, nous avons donc une belle famille de 16 voiliers, dont quelques uns à restaurer
Désormais et après moins d'un an d'existance, nous avons donc une belle famille de 16 voiliers, dont quelques uns à restaurer
- 2 chabock historiques
- 7 funboats
- 6 newcat12
- 1 hobi cat 14
- 1 hobi cat 16 (à restaurer)
- 1 420 (prêté par notre fidèle Marco)
Permanence
Début de l'événement
28.11.2025 - 17:00
Fin de l'événement
28.11.2025 - 19:00
Permanence
Début de l'événement
21.11.2025 - 17:30
Fin de l'événement
28.11.2025 - 19:00
Prévision météo : WINDY
Texte court
Lien vers le site Windy qui permet d'avoir des prévisions météo à la carte. Personnalisation des paramètres (unité de vitesse du vent) et d'affichage (flèches, couleurs, ... ) ainsi que du modèle de prévision. Pour en savoir plus sur le choix du modèle : https://weenat.com/modele-meteo-plus-fiable/
Questionnaire santé UFOLEP - ADULTE
Fichier : 2526Questionnaire_de_sante_Adulte.pdf
Télécharger
Questionnaire santé UFOLEP - MINEURS
Fichier : 2526Questionnaire_de_sante_mineur.pdf
Télécharger
Raclette BLOB
Début de l'événement
12.12.2025
Fin de l'événement
12.12.2025
Sortie Culturelle
Description
La culture, moins on en a, plus on l'étale!
Début de l'événement
30.05.2024 - 18:00
Fin de l'événement
30.05.2024 - 20:00
Adresse url
https://www.yeswiki.net
Adresse
Avenue des Champs Elysées
Code postal
75000
Ville
Paris
Super événement à Bordeaux
Description
Un événement autour du vin, c'est pour cela qu'il est à Bordeaux...
Début de l'événement
10.04.2024
Fin de l'événement
12.04.2024
Ville
Bordeaux
Tarifs activités BLOB 2026
Fichier : Tarifs_BLOB_2026_OK_mai_26.pdf
Télécharger
Voile
Début de l'événement
18.03.2026 - 14:30
Fin de l'événement
18.03.2026 - 17:00
Voile
Début de l'événement
29.11.2025 - 14:30
Fin de l'événement
29.11.2025 - 17:00
Voile
Début de l'événement
14.11.2025 - 16:30
Fin de l'événement
14.11.2025 - 18:00
Yeswiki : le site officiel
Site web
https://yeswiki.net
Type de ressource
- Site web ressource
Description
Tout ce qu'il y a à savoir sur Yeswiki
